药物化学与分析教研室有《药物分析》《药物化学》等药学相关课程,已全部开展课程思政,目前开展的方式主要以日常课程中融入课程思政为主,每门课中合适知识点加入课程思政元素,主要有职业道德,执业标准,行业要求,文化自信,制度自信等方面。目前课程思政案例库内有药物分析相关课程思政案例15例,药物化学相关课程思政案例10余例,在日常授课中常态化进行。
一、总体设计
在药物化学教研室课程中,所有课程都要积极开展课程思政,主要是于相关知识点结合,另逐步建立扩充思政案例库,并且积极申报相关的教改项目。
二、实施情况
在药物分析授课中于采用 “潜移默化” “润物无声”的方式,将职业道德教育和社会主义核心价值观巧妙的融入到课程内容中,从而在不经意中达到思想政治教育的目的。比如:
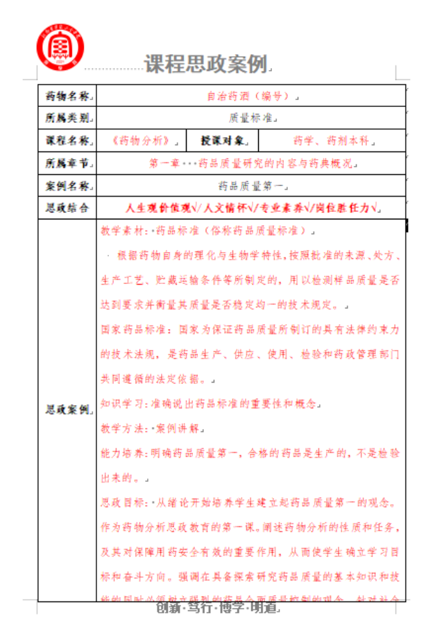
1.从绪论开始培养学生建立起药品质量第一的观念。作为药物分析思政教育的第一课。阐述药物分析的性质和任务,及其对保障用药安全有效的重要作用,从而使学生确立学习目标和奋斗方向。强调在具备探索研究药品质量的基本知识和技能的同时必须树立强烈的药品全面质量控制的观念,针对社会中出现的各种食品药品药物质量与安全问题引导学生反思,领悟道德和诚信是社会,国家,企业和个人发展的基石。
2.在药物分析学习的主线中融入唯物主义世界观的教育:从药物的结构决定理化性质,根据性质选择分析方法。借此引导在方法论上要坚持一切从实际出发,实事求是,使主观符合客观,做到主观与客观具体的历史的统一; 规律具有普遍性,一切事物在其运动变化和发展过程中都遵循其固有的规律; 规律是客观的,不以人的意志为转移,不能被创造或消灭。我们必须遵循规律,不能违背规律; 人可以发挥主观能动性,在认识和把握规律的基础上,根据规律发生作用的条件和形式利用规律,改造客观世界。
3.在关于实验条件的优化选择教学过程中,如在阐释亚硝酸钠滴定法,酸性染料比色法实验影响因素时,融入辩证法的对立统一规律,任何事物都包含着矛盾,矛盾着的各个方面,既对立,又统一,并在一定条件下相互转化,培养同学的辩证思维,增强解决实际问题的能力,并联系到社会主义核心价值观中的 “和谐”,以及 “坚持互利共赢的开放战略”。
三、总结
把每个知识点的课程思政内容汇总编纂,整理成库,并会借鉴其他兄弟院校的经验,依旧会秉承与相关知识点相结合的方式,不能死搬硬套,刻意思政。
课程思政案例如下所示:


